Terrorist Innovation Model and Drone Adoption Explained | GNET Insights

“Understanding Terrorist Innovation: A Case Study in Drone Adoption” from the Global Network on Extremism and Technology (GNET) examines how terrorist groups adopt and adapt emerging technologies like drones to enhance their operational capabilities. Rueben Dass argues in his article that terrorist innovation rarely involves invention and instead relies on adaptation, emulation, and incremental improvements to existing tools.
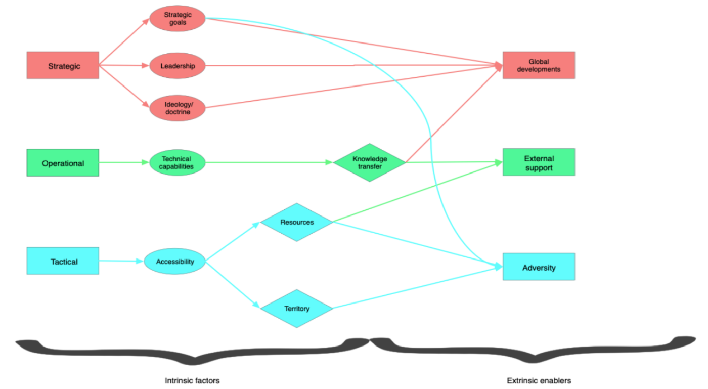
Terrorist innovation is contingent upon intrinsic factors – factors internal and unique to a group – and extrinsic enablers – external catalysts that facilitate innovation and the adoption of technology. Both work in tandem to influence a terrorist group’s innovation calculus.…At the strategic level, three components play a key role in determining a group’s decision to innovate: strategic goals, leadership and ideology/doctrine… At the operational level, a group’s decision to innovate is contingent on its technical capabilities, with innovation occurring when intent and capacity align… At the tactical level, accessibility to hardware, raw material and precursors is key. Accessibility is, in turn, governed by resources and territory. A group’s resource bank may be increased with external support, particularly by the state. Access to larger funds enables groups to invest in research, development and advanced hardware.
Dass presents a model of innovation shaped by intrinsic factors such as strategic goals, leadership, ideology, and technical capacity, alongside extrinsic enablers like knowledge transfer, global technological trends, and external support: “Apart from intrinsic factors, several extrinsic enablers act as pull factors that drive innovation. The first is global technological developments. Terrorist groups often emulate tactics that have worked for other groups.” The article also shows how groups like ISIS and Al-Qaeda use drones to gain asymmetric advantages, improve propaganda, and overcome resource constraints.
Dass’ Terrorist Innovation Model.

Dass emphasizes that accessibility to commercial technology and territorial control enable experimentation and scaling of these capabilities. He highlights knowledge transfer, including cooperation across groups and state support, as a critical driver of innovation. He concludes that counterterrorism efforts must target both internal decision-making factors and external enablers to disrupt the pathways that allow terrorist innovation to occur.